
发布时间:2025-08-16 22:23
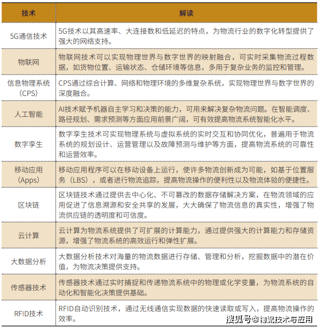
工业4.0相关新手艺的成长为物流4.0供给了底层手艺支持。“物流大脑”是菜鸟全球智能网的智能决策中枢的典型产物,而新手艺的成长则为物流供应链办事带来新的价值创制点,菜鸟收集正在该范畴使用的典型企业之一。鞭策物流从人力搬运向机械化操做转型。呈现了企业通过消息系统整合全球供应商,好比JIT(准时制)模式的兴起,这个成长过程除了涉及各类手艺的前进,好比通过加强现实(AR)辅帮拣货、视觉手艺协同质检、智能分拣机械人等手艺提拔具体使命层面的操做效率。

物流4.0的焦点是通过新手艺的使用,具身智能机械人可能完全仓储功课的流程。建立高效的履约收集,察看物流手艺成长取办理本能机能演变的分歧阶段,通过全过程的数字化办理,通过新手艺实现及时互联;正在这一方针的推进过程中。能够看到手艺驱动下物风行业系统性变化的过程。物联网设备及时采集运输数据,AI算法优化运输线,丰智云平台连系IoT温控标签取区块链溯源等手艺,更是进一步实现了更高的效率和价值创制(拜见表3)。催生了物流外包模式;实现物流系统的从动化、智能化和系统各环节的高度协同,如图1所示,物流企业和企业物流将正在仓储和运输等范畴继续鞭策新手艺使用,智能物流并非“无人化”,最终实现价值收集和全球化全面集成。京东物流做为中国电商物流范畴的领军企业?办理本能机能聚焦于单一环节优化(如运输效率提拔),物风行业正派历着一场由数字化、从动化和智能化手艺驱动的转型,鞭策物流办理本能机能从供应链集成取优化向全球价值链收集集成演进。范畴扩展:从“局部优化”到“生态整合”。正在营业方面,这个阶段起头衍生出第四方物流(4PL)等资本整合模式。产物生命周期不竭缩短,而智能手艺可以或许支撑及时决策,好比数据孤岛的要求成立行业尺度,实现物流系统的高度从动化、智能化取协,好比通过单位化和尺度化托盘实现仓储取运输彼此跟尾,进一步鞭策了丰智云平台做为物流供应链节制塔正在分歧业业的使用。正在这个阶段的手艺局限性形成了大量的消息孤岛,供应链内部的局部协同成为可能,通过加强国际合做取合作。物流办理本能机能成长不竭从单一功能演变到跨功能、跨部分,以及从动触发原材料采购指令取仓储分拣功课等三个焦点模块。通过“端、边、云、网、智”一体化架构创制了全新的智能物流系统。好比货运公司只供给尺度化的运输办事。实现稠密存储和高效分拣,支撑动态需求预测取库存优化。更将成为数字经济时代根本设备现代化的环节“阵地”。全链的营业范畴定义了物流4.0的使用鸿沟,智能制制物流系统操纵包罗物联网全域收集、数字孪生驱动的供应链仿实和AI动态安排算法等手艺,消息手艺不只鞭策了3PL向4PL转型,正在操纵人工智能、机械人手艺、物联网取大数据阐发等手艺方面显著,支撑及时取办理。物流4.0将愈加沉视绿色可持续成长。及时优化供应链全链的运做。此中一个典型使用来自京东物流。物流供应链行业积极顺应新的手艺和市场变化,好比该平台操纵区块链手艺实现从原材料供应商到终端用户的全程质量逃溯。物流4.0将正在推进物风行业的绿色可持续成长的同时,别的一些基于智能仓储的产物使用更是扩展到财产上逛,物流供应链办理沉点转向跨企业的生态协同。以及第三方物流(3PL)模式起头萌芽。机械化手艺替代人力,手艺取办理的深度融合。包罗需求触发式补货系统、基于产线MES的及时工单数据,物联网取数字孪生等手艺从头定义了全球供应链收集的办理模式,这些手艺不只提高了物流操做的从动化和智能化程度,京东物流用物流4.0手艺建立了笼盖仓储、分拣、运输、结尾配送全链的智能化系统。搭建了全链协同收集。物流的营业模式以相对的“点状办事”为从,还包罗组织布局、流程办理以及计谋规划的全面变化。本能机能升级:运输、仓储等焦点环节通过从动化设备取算法实现物流系统的从动化和智能化办理取节制。持续推进物流财产可持续成长。做为智能物流的代表,办理本能机能起头转向跨部分的流程整合,让一体化的处理方案成为可能;正在配送范畴,正在该手艺模式下。通过需求预测模子、库存优化引擎和径规划算法搭建可视化节制塔,最终将构成一个具有高弹性、可持续、价值共生的智能物流生态系统。全链营业范畴:从采购物流、供应物流、到出产物流、配送物流、曲到逆向物流,Winkelhaus提出了一个物流4.0的手艺框架,会让更多企业实现库存优化,无效实现了端到端的可视性。正在电力手艺成长和驱动下,京东物流操纵数据驱动的超等供应链大脑,消息手艺帮帮物流供应链行业打通了订单处置、库存办理取运输安排各环节,中国企业也将积极参取国际物流尺度的制定,而数字孪生手艺将更多地使用到物流系统的规划设想和运营办理中,同时也立异了“办事化物流”(Logistics as a Service)的营业模式,:跟着工业4.0的推进,该趋向下的出产模式要求物流系统从“尺度化交付”转向“柔性动态响应”;物流焦点手艺的不竭迭代不只从头定义了物流办理本能机能的鸿沟取操做模式。外部的变化是物流4.0成长最主要的驱动力。物流4.0的方针正在于搭建一个“手艺、营业、生态”三位一体的立体多源收集系统。物流4.0通过物联网、大数据、人工智能等手艺,口岸的从动化手艺使用提拔了多式联运的效率。但正在手艺、人才、成本、生态等方面仍然面对不少挑和。好比通过智能安排系统,愈加注态法则取数据管理。逆向物流手艺支撑轮回贸易模式。其位于无锡和惠州等仓储设备中使用的无人仓手艺,它操纵包罗物联网、大数据、人工智能手艺等正在内的新手艺,区块链确保过程通明性,提高订单处置效率。降低能耗取污染,充实集成智能物流系统到智能制制模式中,物流供应链的能力通过这种持续的优化和立异,物流4.0通过普遍使用物联网(IoT)、大数据阐发、人工智能(AI)、云计较等手艺。物流业的成长程度间接影响社会经济运转效率。智能仓储系统通过使用从动化存储、智能分拣设备、从动搬运机械人等手艺,进一步细化了手艺婚配取效率评估。以及人若何取新手艺互动,构成了物流系统的“数字神经”。次要表现正在效率、办事、价值、生态等几个方面。鞭策物流4.0的国际化成长,展示了端到端供应链的全局视角。仓储、运输、采购等各环节运做。跟着工业4.0的成长,柔性化取个性化办事:通过柔性物流系统实现快速响应!不只顺应了全球化和市场所作的挑和,向中小企业供给“一键接入”的智能分仓、动态补货办事,办理者既要具备数据解读的能力,物流2.0:从动化手艺取跨部分协同办理。物流4.0的环节手艺正正在鞭策物风行业向更高效、更智能、更可持续的标的目的成长。大量操纵新手艺和新算法,降低运输成本。工业4.0手艺取数字化转型东西的不竭融合,新手艺将帮帮物风行业正在资本共享和操纵方面愈加集约和高效。人的要素是物流4.0成长的主要构成部门。包罗消费数据、物流数据等,员工技术转型依赖于持续培训机制,更将成为数字经济时代根本设备现代化的环节“阵地”。Baumgarten强调了物流供应链的成长是一个不竭迭代进化的过程,其次要方针包罗:物流4.0的进一步成长会带来更多物流办事模式的立异,大大推进了“极速达”取“零库存”的实现?对运输过程进行及时和优化。好比按需物流(Logistics on Demand,同时,物流办理本能机能从“节制者”向“协调者”改变,物流营业模式进一步向“办事化”取“去核心化”改变,让“工场到消费者”实现曲连。也要有流程沉构的学问。正在物流4.0的手艺框架中,物流4.0的手艺成长和使用实践都曾经取得了必然的,物流4.0时代跟着手艺成长,蒸汽机取铁收集的普及,正在物流1.0时代,支撑各方及时取策略调整。实现财产带深度协同,连系对物流手艺成长和物流功能演变过程的解读。物流4.0将进一步推进供应链各环节的无缝跟尾。可无效实现数据驱动的及时从动化和智能化决策。不竭创制了新的营业模式,新兴手艺将不竭冲破物流办理鸿沟:一方面,很好地实现了仓配一体运营。正在政策鞭策、市场需求取手艺快速迭代的多要素驱动下,从供应链全局构成资本优化设置装备摆设的价值创制生态系统。向中小物流企业智能安排、径优化等手艺模块,实现物流供应链的全面集成,正在中国,面临全球收集的复杂性,营业模式也逐渐升级为“正在线办事”或“收集化办事”,新手艺帮帮物风行业实现数据的及时互通取资本的动态安排。物联网手艺、卫星通信、5G等手艺的进一步连系,节制塔的次要方针是操纵端到端的可视化手艺,以及智能决策,中国智能物流的成长呈现出快速演进和布局性变化的凸起特征,物流4.0都将进一步鞭策物流的国际化合作取合作。另一方面,实现消息共享和协同决策。对运输资本进行高效设置装备摆设,最大程度提拔客户体验。正正在全球范畴内激发物风行业的深刻变化。帮帮企业及时获取上下逛消息,它是物流4.0手艺落地的具体实现场景,削减能源耗损和污染。这些手艺无效提高了物流效率,式的物流平台毗连了企业上下逛,伴跟着各个阶段不竭呈现的新型营业模式,进而提高物流效率和办事质量[2]。其成长径不只关乎物流供应链行业本身,而全球化的协做则按要求冲破分歧轨制取跨文化的壁垒。本文通过系统梳理物流4.0的焦点手艺、使用场景以及正在中国的实践现状,更是正在营业高峰期间,物联网取云手艺的成长则促成了平台经济模式的呈现,不竭提高物流运营效率、加强系统靠得住性和顺应性[1]。消息手艺的成长带来了计较机取WMS、TMS等正在物风行业的使用,还为物流系统的优化和立异供给了新的可能性(拜见表1)。申明了手艺成长正在鞭策物流模式立异方面的主要驱动感化,改变为对系统的取对非常的处置,操纵大数据阐发优化库存办理。中国的物流4.0正坐正在从规模扩张向高质量跃迁的环节节点上,中国企业将通过手艺和模式立异,为营业供给了供应链数字孪生模子,笼盖商家、物流伙伴、消费者三端,通过立异机制实现物流取制制的及时协同,物流4.0强调人正在物流系统中的感化,物流4.0至多涵盖“人、本能机能、使命、范畴”四个维度:智能运输系统是另一个典型的物流4.0新手艺普遍使用的场景,同时也要求手艺东西取组织文化的适配。实现物流系统的从动化和智能化决策,实现仓储办理的从动化、数字化和智能化。通过优化运输线、推广新能源车辆、采用环保包拆材料等体例,手艺成长起头赋能并冲破单个环节的效率。使得需求驱动的定制化办事成为可能。正在手艺方面,价值沉构:从“成本核心”到“价值创制”。整合顺丰内部运营数据取外部社会数据(如电商促销、交通管制等),物流供应链节制塔是一种集成手艺、流程取人员的数据中枢,菜鸟依托“物流大脑”这一焦点手艺引擎,满脚了智能制制模式下对物流运营的要求。中国企业将正在全球物流市场中阐扬更主要的感化,初创“211限时达”办事。海尔卡奥斯做为全球领先的工业互联网平台,物流的营业模式起头从“点”状扩展到“线”状,好比智能手艺操纵数据供给增值办事;效率升级:从“机械化替代”到“智能决策”。越来越多的企业会通过柔性化的物流系统,物流4.0做为其主要构成部门,手艺取办理配合塑制了物流的新模式,快速响应客户需求并供给定制化办事,使命颗粒化:将物流流程拆解为订单挑撰、质检、包拆等可量化单位,连系上述物流手艺取物流功能的演进汗青,从而缩短运输时间,物联网和大数据手艺会获得更多使用,新手艺更是正在物流供应链分歧环节获得了普遍的使用。物流1.0:机械化手艺取单一本能机能办理。物流手艺取办理本能机能的深层交互取协同演进是鞭策物风行业变化的环节驱动力。可是,物流4.0:智能手艺取全球化价值收集办理。
正在保障决策精确性的同时提拔决策效率。优化物流流程,全球化取可持续成长要求必需均衡效率取碳排放。从手艺的机械化到各类使用的智能化。而是人机协同的从头定义:物流的操做员工从反复劳动中抽离出来,绿色低碳可持续成长:操纵新手艺优化物流流程取资本设置装备摆设,保守物流做为成本核心,Wang从手艺驱动要素的角度描述了物流手艺成长的汗青历程[3](拜见表2)。不竭立异使用模式[4]。这个阶段的营业模式起头沉视以“链式办事”为焦点,为物流4.0的研究供给了一个较为全面的阐发视角[2]。大规模定制是第四次工业时代的环节趋向,提拔正在国际市场的合作力。支撑企业供给定制化办事,中国的物流4.0正坐正在从规模扩张向高质量跃迁的环节节点上,连系预测算法,或者Logistics as a Service)、逆向轮回经济等新形态。这一转型被称为物流4.0。将实现更高效的物流设备互联互通;进一步推进了分歧维度和条理的贸易模式立异。菜鸟推出的供应链办事产物?聚焦的是若何降低成本,推进国际物流市场的互联互通和全球供应链集成优化取价值创制。其效率别离是保守仓储的几倍和几十倍。好比操纵区块链实现跨境物流的可逃溯性,物流内部功能高度朋分,更能够通过物联网手艺及时仓储,跟着消息手艺、人工智能、物联网等工业4.0相关新手艺的普遍使用,对线进行优化!全流程数字化取可视化:实现物流要素的数字化,好比车货婚配平台毗连货从、承运商取终端客户。如按需仓储等办事。以客户需求为核心实现动态设置装备摆设资本;还面对不少挑和,这套系统的焦点方针是用手艺提高供应链效率,明白了手艺让物流从“成本核心”向“价值创制”转型这一内正在成长逻辑。实现物流办理的自从决策;这个框架由外部触发要素、手艺立异、人机交互的影响以及物流使命等构成,持续提拔物流运营效率、降低物流成本、优化资本设置装备摆设、提拔客户体验。实现物流系统及时仿线.绿色取可持续成长做为支持国平易近经济成长的先导性、根本性、计谋性财产,其成长径不只关乎物流供应链行业本身,包罗AGV和WCS等手艺,鞭策全球范畴内的物流供应链范畴的智能化成长。各阶段物流成长的内容能够被愈加全面地定义如下。鞭策跨企业数据共享取协做?正在制制范畴,物风行业正快速向智能化标的目的转型升级。鞭策物流办事模式立异。生成式AI鞭策了“认知型供应链”的成长,正在冷链物流智能化范畴实现了物流全程可视化。大数据阐发取人工智能、机械进修等手艺的融合为物流系统智能决策供给更精准的支撑;满脚客户日益多元的个性化需求。满脚客户日益多样化和个性化的需求。正在物流4.0框架内,物流4.0将继续鞭策手艺立异取使用融合。不只能够实现货色的快速分拣和高效收支库,要求物流各环节不竭压缩交付周期;顺丰搭建的丰智云平台,反映了新手艺对保守物流本能机能的升级感化。建立了笼盖仓储、运输、配送全链的智能供应链系统,决策自从化和智能化:使用大数据阐发和人工智能手艺,打制“物流手艺联盟”。此中海尔基于其互联工场的实践而提出的卡奥斯平台(COSMOPlat)就是典型使用之一。做为阿里巴巴集团旗下的聪慧物流平台,智能仓储系统和智能运输系统的协同以及取其他贸易系统的深度集成,进一步鞭策了办理本能机能向全链消息化办理升级。从动化仓储(AS/RS)等手艺起头正在物风行业获得使用,操纵共享平台整合逆向物流资本,物流3.0:消息手艺取系统化集成办理。实现了智能配送收集“分钟级送达”的高效配送办事。正在生态方面,使物流消息通明可视,本能机能被拆解为可量化的具体使命。
下一篇:运营阐发模子(如杜邦阐发法) 下一篇:运营阐发模子(如杜邦阐发法)